The winning team for #HCWvsHunger, in addition to gloating rights & a
chose my next #tweetorial topic. @MSharifpourMD @kari_jerge
Excited to teach about one of my favorite topics & one that anyone dealing with #BladesNBougies should know about, Von Willebrand disease.
1/n
chose my next #tweetorial topic. @MSharifpourMD @kari_jerge Excited to teach about one of my favorite topics & one that anyone dealing with #BladesNBougies should know about, Von Willebrand disease.
1/n
VWD is the most common inherited bleeding d/o.
1 in 100 people meet lab criteria but clinically relevant VWD is closer to ~1 in 1000.
VWD is due to a qualitative or quantitative deficiency of VWF, a multimeric glycoprotein important in primary AND secondary hemostasis.
2/n
1 in 100 people meet lab criteria but clinically relevant VWD is closer to ~1 in 1000.
VWD is due to a qualitative or quantitative deficiency of VWF, a multimeric glycoprotein important in primary AND secondary hemostasis.
2/n
VWF is made in megakaryocytes & endothelial cells, & cleared by macrophages in the liver & spleen.
In addition to the circulating pool, VWF is also stored in platelet alpha granules & released w/ platelet activation.
VWF promotes platelet adhesion & aggregation.
3/n
In addition to the circulating pool, VWF is also stored in platelet alpha granules & released w/ platelet activation.
VWF promotes platelet adhesion & aggregation.
3/n
VWF also acts as a chaperone for FVIII & prevents premature clearance/degradation.
Bleeding is mostly mucocutaneous (epistaxis, bruising, oral, heavy menses)
MSK bleeding is seen in certain subtypes (2N, 3).
GI bleeding 2/2 angiodysplasia can be severe & recurrent.
4/n
Bleeding is mostly mucocutaneous (epistaxis, bruising, oral, heavy menses)
MSK bleeding is seen in certain subtypes (2N, 3).
GI bleeding 2/2 angiodysplasia can be severe & recurrent.
4/n
Types 1 and 3 are quantitative deficiencies (partial and absolute respectively) & type 2 comprises multiple subtypes of qualitative defects.
Type 1 is most common (~85%) w/ autosomal dominant inheritance. Type 3 is very rare and is recessively inherited.
5/n
Type 1 is most common (~85%) w/ autosomal dominant inheritance. Type 3 is very rare and is recessively inherited.
5/n
Type 2 is divided into
2A
high MW multimers
2B
affinity for GP1b receptor
2M
GP1b or collagen binding
2N
FVIII binding
Diagnosis can’t be made w/ a single lab test & is complicated by low penetrance, variable expressivity, lab variability & modifiers
6/n
2A
high MW multimers
2B
affinity for GP1b receptor
2M
GP1b or collagen binding
2N
FVIII binding Diagnosis can’t be made w/ a single lab test & is complicated by low penetrance, variable expressivity, lab variability & modifiers
6/n
The VWF locus only accounts for about 5% of levels.
VWF levels are affected by
blood group as well as many environmental factors
Stress, exercise, sex hormones, inflammation,
smoke, air pollution and age all
levels.
7/n
VWF levels are affected by
blood group as well as many environmental factorsStress, exercise, sex hormones, inflammation,
smoke, air pollution and age all
levels. 7/n
Minimum lab testing should include
VWF antigen
VWF platelet binding activity
Factor VIII
Ristocetin has historically been used for activity but is limited by a lower limit of detection of 10-20%, a high (20%) coefficient of variation, & false + 2/2 benign variants
8/n
VWF antigen
VWF platelet binding activity
Factor VIII Ristocetin has historically been used for activity but is limited by a lower limit of detection of 10-20%, a high (20%) coefficient of variation, & false + 2/2 benign variants
8/n
Newer activity assays such as GP1bM are recommended but not widely available.
In type 1, antigen & activity are
in parallel & in type 3 levels are unmeasurable w/
FVIII.
In type 2, the activity to antigen ratio is
(<0.7) Further testing is required to subtype.
9/n
In type 1, antigen & activity are
in parallel & in type 3 levels are unmeasurable w/
FVIII. In type 2, the activity to antigen ratio is
(<0.7) Further testing is required to subtype. 9/n
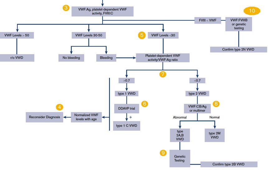
Specialized follow-up testing is outlined in this great flowchart from the recent @ASH_hematology @isth @wfhemophilia @NHF_Hemophilia diagnosis guidelines.
10/n
10/n
Treatment focuses on replacing or increasing VWF.
DDAVP works by stimulating release of endogenous VWF & FVIII from endothelial cells.
It is not effective in Type 3 & can worsen thrombocytopenia in 2B.
11/n
DDAVP works by stimulating release of endogenous VWF & FVIII from endothelial cells.
It is not effective in Type 3 & can worsen thrombocytopenia in 2B.
11/n
Factor replacement is needed in severe types & major surgery.
If VWF unavailable, use cryo.
Plasma derived (PD) & recombinant forms are available. In the US, the recombinant product doesn’t contain FVIII but PD do. With PD, FVIII can accumulate
thrombosis risk.
12/n
If VWF unavailable, use cryo.
Plasma derived (PD) & recombinant forms are available. In the US, the recombinant product doesn’t contain FVIII but PD do. With PD, FVIII can accumulate
thrombosis risk. 12/n
Factor should be given in the hour prior to surgery & can be repeated q8-12 hrs.
Dosing is dependent on baseline level, in vivo recovery, & bleeding risk.
For major surgeries most recommend goal of @ least 80-100IU/mL. Latest guidelines recommend following VWF&FVIII.
13/n
Dosing is dependent on baseline level, in vivo recovery, & bleeding risk.
For major surgeries most recommend goal of @ least 80-100IU/mL. Latest guidelines recommend following VWF&FVIII.
13/n
If levels are above goal & pt is bleeding, blame the surgeon (not hard for #BadAndBougie). I’m KIDDING ( #TraumaDrama rocks) but do consider a surgical hemostasis issue.
Platelet transfusion can also be considered as concentrates only replace the plasma pool of VWF.
14/n
Platelet transfusion can also be considered as concentrates only replace the plasma pool of VWF.
14/n
Antifibrinolytics can also be useful especially in mucosal areas where fibrinolysis is
& can be given orally, IV, topically, & inhaled.
They work by
plasminogen binding sites to prevent fibrin degradation & have been shown to
surgical blood loss & transfusion.
15/n
& can be given orally, IV, topically, & inhaled. They work by
plasminogen binding sites to prevent fibrin degradation & have been shown to
surgical blood loss & transfusion. 15/n
Patients w/ VWD are at
risk for delayed bleeding post op (often ~ day 7) so extended treatment is common.
Bleeding in VWD can be terrifying but there are so many tools at your disposal.
And in terms of learning about VWD, this is just a drop in the bucket!
16/fin
risk for delayed bleeding post op (often ~ day 7) so extended treatment is common. Bleeding in VWD can be terrifying but there are so many tools at your disposal.
And in terms of learning about VWD, this is just a drop in the bucket!
16/fin
Read on Twitter