New paper: Discovery of the first southern monk seal, ๐๐ฐ๐ฎ๐ฐ๐ฏ๐ข๐ค๐ฉ๐ถ๐ด ๐ฃ๐ฆ๐ญ๐ฆ๐จ๐ข๐ฆ๐ณ๐ฆ๐ฏ๐ด๐ช๐ด, changes everything we know about true seal evolution! 
My 3rd PhD paper @royalsociety 1/7
: @BranArtworks
http://dx.doi.org/10.1098/rspb.2020.2318

My 3rd PhD paper @royalsociety 1/7
: @BranArtworks http://dx.doi.org/10.1098/rspb.2020.2318
This research was the main project of my PhD.
For three years I investigated what seals were living in New Zealand in the past. 2/7
For three years I investigated what seals were living in New Zealand in the past. 2/7
I looked at 7 fossil skulls found at Taranaki, on New Zealandโs north island.
The 3 million-year-old true seal fossil record at Taranaki is one of the best in the world, but had never been studied. 3/7
The 3 million-year-old true seal fossil record at Taranaki is one of the best in the world, but had never been studied. 3/7
The Taranaki fossils represent a new species, ๐๐ฐ๐ฎ๐ฐ๐ฏ๐ข๐ค๐ฉ๐ถ๐ด ๐ฃ๐ฆ๐ญ๐ฆ๐จ๐ข๐ฆ๐ณ๐ฆ๐ฏ๐ด๐ช๐ด, the oldest and most southern monk seal! Until today, monk seals were only known from the Northern Hemisphere. 4/7
: @BranArtworks @Te_Papa
: @BranArtworks @Te_Papa
The name ๐๐ฐ๐ฎ๐ฐ๐ฏ๐ข๐ค๐ฉ๐ถ๐ด ๐ฃ๐ฆ๐ญ๐ฆ๐จ๐ข๐ฆ๐ณ๐ฆ๐ฏ๐ด๐ช๐ด means โdawn monk seal from Belegaerโ.
Belegaer refers to the fictional โGreat Seaโ to the west of Tolkienโs Middle Earth. 5/7
Belegaer refers to the fictional โGreat Seaโ to the west of Tolkienโs Middle Earth. 5/7
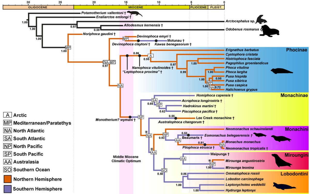
Our investigation into the evolutionary history of true seals resulted in the most comprehensive phylogeny of the group to date! 6/7
Read on Twitter