Tremendous effort from Dr. Kyung-min Lee identifying PRR11 as the gene in the 17q23 amplicon that promotes #antiestrogen resistance in #breastcancer, via activation of #PI3K. @NatureComms Thread
https://www.nature.com/articles/s41467-020-19291-x
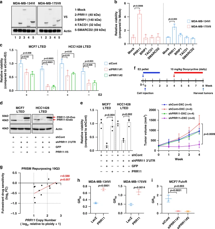
The 17q23 amplicon is associated with poor outcome in ER+ BC. Kyung-min showed that high levels of PRR11 in this amplicon were associated with poor response to antiestrogens in every. single. database, starting with @AngelZotano's cohort of patients treated with letrozole /2
PRR11 amp is more frequent in metastatic ER+ breast cancer and mutually exclusive with other drivers of antiestrogen resistance in data from @MBC_Project and associated with poor response to hormonal therapy in the METABRIC cohort /3
In ER+ breast cancer cells, overexpression of PRR11 conferred resistance to estrogen deprivation, whereas PRR11 knockdown overcame resistance in cell lines and xenografts /4
Mechanistically, KML showed that the proline-rich motifs of PRR11 bound to the SH3 domain of the p85 subunit of PI3K, disrupting p85 homodimerization, and leading to enhanced PI3K activation /5
Therefore, PRR11-amplified cells are highly dependent on the PI3K pathway, and PI3Kalpha inhibitors overcame PRR11-induced resistance to estrogen deprivation. /6
We propose that PI3K is an actionable target in PRR11-amplified, ER+ breast cancer, and the combination of a PI3Kalpha inhibitor + antiestrogen should be tested in PRR11-amplified ER+ #metastaticbreastcancer. Also, PRR11 should be added to targeted sequencing panels /7
Check out the awesome live cell imaging supplementary videos from @kD3AN showing that PRR11 knockdown completely abolished AKT localization to the plasma membrane, a surrogate for PIP3 formation. https://static-content.springer.com/esm/art%3A10.1038%2Fs41467-020-19291-x/MediaObjects/41467_2020_19291_MOESM4_ESM.avi
https://static-content.springer.com/esm/art%3A10.1038%2Fs41467-020-19291-x/MediaObjects/41467_2020_19291_MOESM5_ESM.avi
https://static-content.springer.com/esm/art%3A10.1038%2Fs41467-020-19291-x/MediaObjects/41467_2020_19291_MOESM5_ESM.avi
A huge thanks to co-authors including @AngelZotano @LuigiFormisano_ @gr8straj @kD3AN @RetoPaul @CantleyLab @arteagcl. @VUMC_Cancer @WeillCornell @UTSWNews @utswcancer @CellUtsw
Read on Twitter